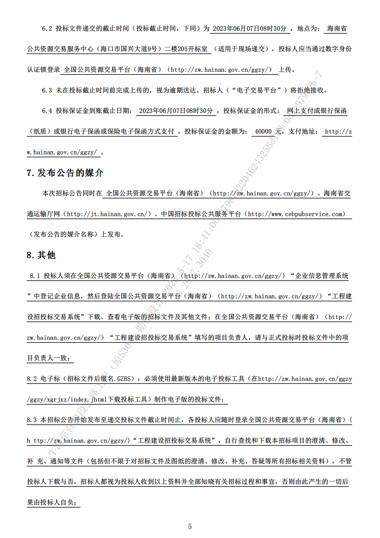
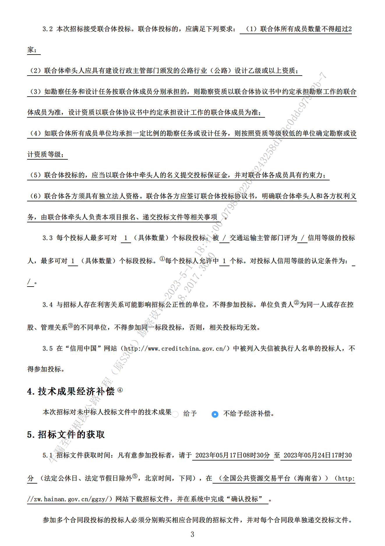
首页> 招标投标

牛漏至营根段公路工程(原S304)勘察设计 ,SJ标段勘察设计招标公告

发布日期: 2023-05-17 00:16:20来源:威廉希尔中文网站 作者:
字号:
编辑: